BAB 3. KEBIJAKAN & PERENCANAAN SISTEM




3.1 Maksud Dari Kebijakan Sistem

Kebijakan sistem (systems policy) merupakan landasan dan dukungan dari manajemen puncak untuk membuat perencanaan sistem. Kebijakan sistem itu sendiri antara lain meliputi melakukan studi kelayakan, menilai kelayakan sistem, membuat usulan proyek sistem, dan meminta persetujuan manajemen. Secara umum, kebijakan adalah rangkaian konsep dan asas yang menjadi pedoman dan dasar rencana dalam pelaksanaan suatu pekerjaan, kepemimpinan, dan cara bertindak.




3.2 Tahapan di dalam Perencanaan Sistem

Perencanaan Sistem adalah proses membuat sebuah Laporan Perencanaan Sistem yang menggunakan sumber sistem informasi yang berhubungan dan mendukung tujuan bisnis dan operasi organisasi.

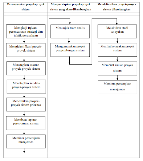
1. Merencanakan proyek-proyek sistem, meliputi :

  • a. Mengkaji tujuan, perencanaan strategi dan taktik perusahaan

    Perencanaan sistem harus sejalan dengan tujuan perusahaan. Ini berarti perencanaan sistem harus diarahkan untuk dapat merencanakan sistem informasi yang dapat mendukung kegiatan organisasi secara keseluruhan sehingga tujuan perusahaan akan tercapai

  • b. Mengidentifikasi proyek-proyek system

    Menentukan proyek-proyek sistem informasi yang dibutuhkan dalam suatu organisasi

    Contoh : Dalam perusahaan bisnis proyek-proyek sistem informasi dapat berupa sistem informasi untuk :

    - pengendalian penjualan dan pemasaran

    - pengendalian distribusi

    - pengendalian produksi

    - pengendalian keuangan

    - pengendalian persediaan

  • c. Menetapkan sasaran proyek-proyek sistem

    Sasaran ini merupakan apa yang ingin dicapai oleh masing-masing proyek sistem

    Contoh : Sistem informasi penjualan; memiliki sasaran :

    - Memberikan pelayanan order kepada pelanggan dengan lebih baik

    - Meningkatkan volume penjualan

    - Menyediakan laporan penjualan yang tepat waktu kepada manajer marketing

  • d. Menetapkan kendala proyek-proyek sistem

    Ada 3 faktor kendala :

    - Masalah dana

    - Masalah waktu

    - Mengenai batasan peraturan yang berlaku pada perusahaan tersebut

  • e. Menentukan prioritas proyek-proyek sistem

    Yaitu menentukan proyek-proyek sistem mana yang perlu dikembangkan terlebih dahulu, tentunya proyek-proyek sistem yang sangat diperlukan dan mendesak harus diprioritaskan.

  • f. Membuat laporan perencanaan sistem

    Isi dari laporan perencanaan sistem tersebut adalah :

    - Latar belakang organisasi

    - Proyek sistem informasi yang direncanakan

    - Sasaran pengembangan sistem informasi

    Menentukan prioritas-prioritas proyek sistem informasi

  • g. Meminta persetujuan manajemen

2. Mempersiapkan proyek-proyek sistem yang akan dikembangkan meliputi:

  • a. Melakukan studi kelayakan
  • b. Mengumumkan proyek pengembangan sistem

3. Mendefinisikan proyek-proyek dikembangkan, meliputi :

  • a. Melakukan studi kelayakan

    Studi kelayakan: Suatu studi yang akan digunakan untuk menentukan apakah pengembangan proyek sistem layak diteruskan atau tidak.

  • b. Menilai kelayakan proyek sistem :

    Kelayakan teknik :

    - ketersediaan teknologi yang digunakan

    - ketersediaan staf ahli di dalam mengoperasikan teknologi yang digunakan

    Kelayakan operasi :

    - kemampuan personil dalam mengoperasikan sistem informasi yang dibuat

    kemampuan dari sistem informasi untuk menghasilkan informasi

  • c. Kelayakan jadwal :

    Apakah sistem informasi yang dikembangkan sesuai dengan jadwal yang telah ditentukan

  • d. Kelayakan ekonomi :

    besarnya dana yang diperlukan untuk pengembangan sistem

    manfaat yang diperoleh oleh sistem informasi dibandingkan dengan biaya perkembangannya

  • e. Kelayakan hukum :

    Apakah sistem yang akan dikembangkan tidak menyimpang dari hukum yang berlaku

  • f. Membuat usulan proyek sistem
  • g. Memi nta persetujuan manajemen



3.3 Proyek-Proyek Sistem di dalam suatu Organisasi

Proyek yang berkaitan dengan sistem informasi dapat membantu tiga bidang utama organisasi teknologi informasi, manajemen informasi, dan sistem informasi menjadi lebih jelas. Proyek yang dimaksud adalah bisnis berkelanjutan yang bertujuan untuk menyediakan produk atau jasa dengan tujuan tertentu, berkelanjutan, dan membutuhkan sumber daya dari beberapa bidang. Manajemen proyek digunakan untuk mengkoordinasikan, mengawasi, dan mengawasi kegiatan suatu proyek untuk meminimalkan biaya dan jadwal proyek.

Dalam konteks tata kelola sistem, tata kelola sistem mengacu pada landasan dan tameng manajemen puncak untuk menciptakan ketahanan sistem. Kebijakan, juga dikenal sebagai studi kebijakan, dapat digunakan untuk proses perumusan keputusan penting organisasi, seperti mengidentifikasi beberapa alternatif seperti prioritas program atau prioritas pinjaman dan mengalokasikan sumber daya berdasarkan dampaknya. Penerapan kebijakan publik merupakan langkah awal dalam proses kebijakan publik yang bertujuan untuk mengurangi sentimen separatis.

Beberapa proyek sistem yang dapat dilakukan di dalam suatu organisasi antara lain:

  • 1. Proyek sistem informasi:

    Proyek ini melibatkan pengembangan sistem aplikasi yang terdiri atas beberapa modul program, dengan tujuan untuk memenuhi kebutuhan organisasi.

  • 2. Proyek manajemen proyek:

    Proyek ini melibatkan penggunaan teknik manajemen proyek untuk merencanakan, mengerjakan, dan mengendalikan aktivitas suatu proyek untuk memenuhi kendala waktu dan biaya proyek.

  • 3. Proyek teknologi informasi:

    Proyek ini melibatkan pengembangan dan implementasi teknologi informasi di berbagai organisasi, dengan tujuan untuk meningkatkan efisiensi operasional dan hubungan pelanggan.

  • 4. Proyek pengembangan perangkat lunak:

    Proyek ini melibatkan pengembangan sistem perangkat lunak, mulai dari membangun sistem besar sampai hanya membuat program satu modul saja.




3.4 Studi Kelayakan di dalam suatu Proyek Sistem

Studi kelayakan (feasibility study) adalah suatu proses evaluasi yang dilakukan untuk menentukan apakah suatu proyek sistem layak untuk dilaksanakan atau tidak. Studi kelayakan dilakukan untuk mengevaluasi aspek-aspek seperti teknis, operasional, ekonomi, dan hukum dari suatu proyek sistem. Tujuan dari studi kelayakan adalah untuk memastikan bahwa proyek sistem yang akan dilaksanakan dapat memberikan manfaat yang diharapkan dan meminimalkan risiko kegagalan proyek.

Dalam melakukan studi kelayakan, beberapa hal yang perlu diperhatikan antara lain:

  • 1. Analisis teknis:

    Meliputi analisis kebutuhan sistem, analisis arsitektur sistem, dan analisis teknologi yang akan digunakan dalam proyek sistem.

  • 2. Analisis operasional:

    Meliputi analisis proses bisnis, analisis kebutuhan pengguna, dan analisis dampak sosial dari proyek sistem.

  • 3. Analisis ekonomi:

    Meliputi analisis biaya dan manfaat dari proyek sistem, analisis pengembalian investasi, dan analisis keuntungan yang diharapkan.

  • 4. Analisis hukum:

    Meliputi analisis peraturan dan undang-undang yang berlaku terkait dengan proyek sistem, serta analisis dampak hukum dari proyek sistem.

Dengan melakukan studi kelayakan yang komprehensif, organisasi dapat memastikan bahwa proyek sistem yang akan dilaksanakan layak dan dapat memberikan manfaat yang diharapkan

Author Avatar

Written by Ahmad Maulana

Follow on Instagram: @a.hmadmaulana

Lanjut Membaca?

MATERI

SISTEM INFORMASI (APSI)